Aarhus University logo
Find
Dansk
For students
For PhDs
For employees
Local study portals
Civil and Architectural Engineering
Local PhD portal
Civil and Architectural Engineering
Pages for all PhD students
phd.au.dk
Local staff information
CAE - Staff portal
Pages for staff members at AU
medarbejdere.au.dk/en/
Department of
Civil and Architectural Engineering
About the department
Contact
Employees
Organisation
Research areas
Sections - research and development
Laboratories & Workshops at Navitas
Vacant positions
Alumni
Research
Digitalisation
Green transition
Knowledge about construction
Research sections
Examples of research & development projects
Facilities
Publications
Education
Engineering degree programmes for international students
PhD
International Programme
Collaboration
Master's Programme
Research & Innovation Collaboration
Collaboration with engineering students
Examples of business collaboration
Research-based public sector consultancy
Business contact
Currently
News
Events
Department of Civil and Architectural Engineering
About the department
Organisation
About the department
Contact
Employees
Organisation
Research areas
Sections - research and development
Laboratories & Workshops at Navitas
Vacant positions
Alumni
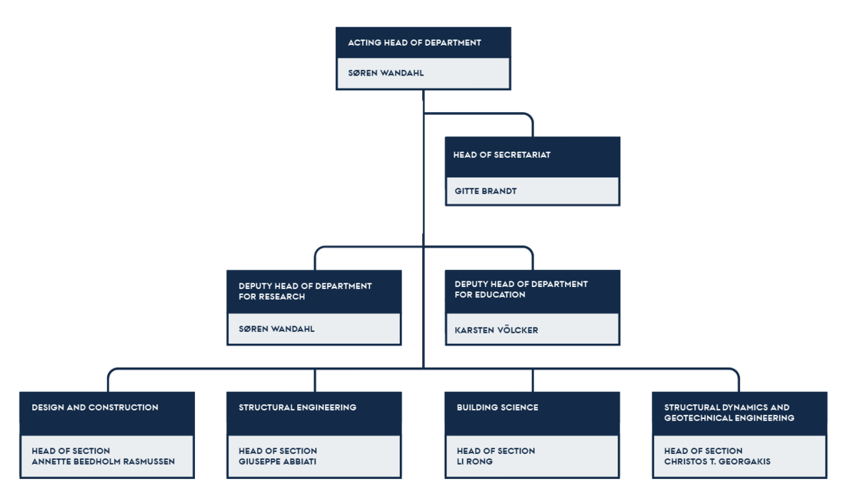
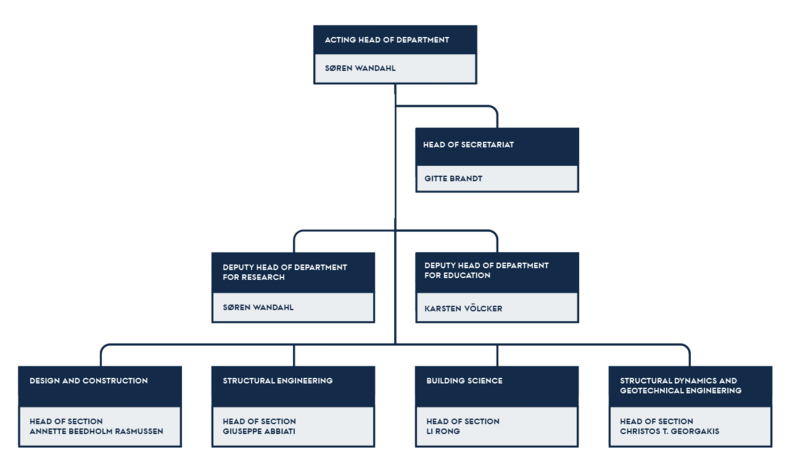
Organisation
Revised 23.01.2026
-
AU Engineering